云南地质工程第二勘察院有限公司招聘公告
一、单位简介
云南地质工程第二勘察院有限公司是云南省自然资源厅的技术支撑单位,主管单位为云南省地质矿产勘查开发局。经过多年改革与发展,公司始终继承和发扬“特别能吃苦,特别能战斗,特别能奉献”的优良传统,发展成为“以水工环地质为基础,以地灾防治为龙头,工程勘察、矿山生态修复、测绘科技信息及国土空间服务、矿山勘查和岩土工程施工等多头并进”的地质测绘综合型技术服务单位,在云南省地灾防治、测绘信息及国土空间服务、矿山生态修复和水工环地质专项勘查等方面做出了突出贡献。展望未来,公司立足自身技术优势和专业优势,有完善的管理制度及激励措施,为员工全面发展提供科学的晋升平台,公司秉承“追求卓越、服务社会、成就员工”的企业宗旨,围绕国家和省的发展战略要求,践行“绿水青山就是金山银山”的发展理念,紧紧抓住“一带一路”建设、长江经济带建设、面向南亚东南亚辐射中心建设等市场机遇,以科技创新引领发展,以永不懈怠的精神状态奋勇前进。
公司现有在职职工600余人,拥有正高级职称8人,高级职称155人,中级职称140人;拥有注册岩土工程师、建造师、咨询师、测绘师等各类注册师100余人证,拥有自然资源、住建、水利等系统专家库各类省级专家90人,占201个席位。公司技术和施工力量雄厚,地质勘查设备精良齐全,是能征善战和匠心富聚的地质测绘技术服务团队。
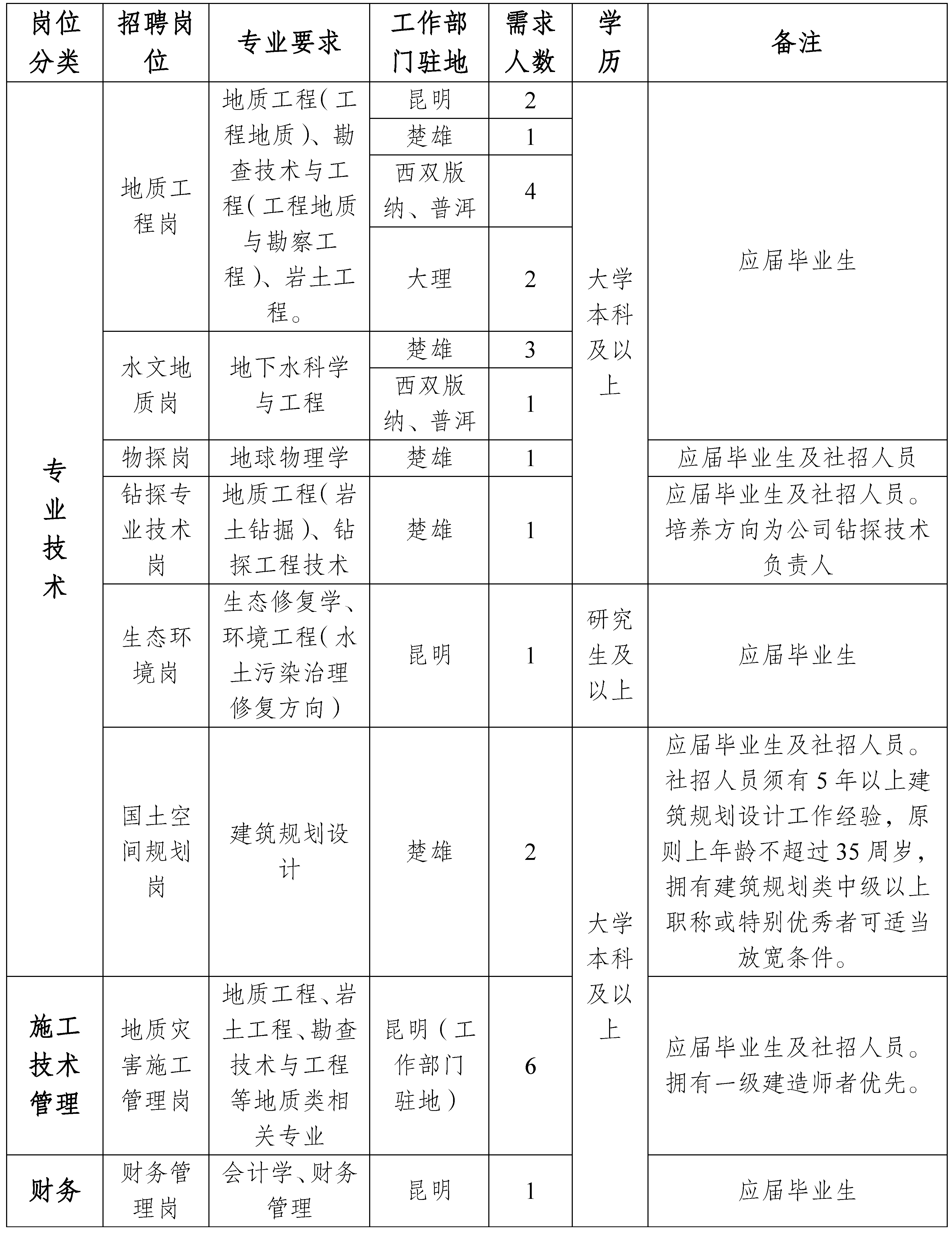
二、招聘岗位

三、基本要求
(一)热爱祖国,拥护中国共产党领导,诚实守信,能吃苦耐劳,作风正派。
(二)热爱地质事业,有扎实的专业理论知识,较强的实践能力。
(三)有大局意识、组织观念强。有强烈的责任感、事业心和进取心,具备良好的职业道德及团队精神。
(四)身体健康,具有良好的心理素质。
四、有下列情形之一的人员,不接受报名
(一)受过刑事处罚或涉嫌违法犯罪尚未查清的。
(二)有较为严重的个人不良信用记录的。
(三)国家法律法规和有关劳动用工规定不能招聘的。
五、福利待遇
(一)公司为员工购买社会保险及住房公积金,提供同行业内具有竞争力的薪酬。一经录用,签订正式劳动合同,试用期转正后硕士研究生税前年收入12~18万元,本科毕业生税前年收入10~16万元(以上收入含社保及公积金个人需缴纳部分)。
(二)应届毕业生(财务岗除外)从签订合同起12个月内除正常发放基本薪酬和考核绩效外,还可享受培养补助金待遇,培养补助金标准:全日制第一批次本科学历1500元/月;全日制硕士研究生学历2500元/月;博士研究生6000元/月。对符合上述条件并入职滇南分院(西双版纳、普洱)的人员,培养补助金发放24个月,具体标准为:全日制第一批次本科学历3000元/月、全日制硕士研究生4000元/月。
(三)职工享有的福利包括带薪休假、健康体检、患病住院慰问、新婚慰问、生育慰问、生日慰问、岗位培训等。
(四)签订劳动合同后,对考取我公司所需的注册类执业资格证书并注册至公司的,按公司管理办法给予相关奖励及证书执业费。
六、报名及面试
(一)报名方式:通过电子邮箱投递或小程序提交。
1.电子邮箱投递简历
请将电子简历、成绩单、证书扫描件及各类证明材料压缩后打包发送至邮箱:ekyrlzyb@126.com,电子邮件及材料压缩包请按以下格式命名:姓名+毕业年份+学历+学校名称+专业+应聘岗位+意向工作地(如:张三 2025年7月硕士学历毕业于XX大学XX专业应聘地质工程岗,工作意向地楚雄)。
2.在线填写简历
请用微信扫码获取文档或使用以下链接在线填写简历:https://docs.qq.com/form/page/DSm9nSkZ0UmtNTlRJ

3.请按照要求投递简历和上传相关附件,不按要求填写投递视为放弃报名;简历筛选未通过人员不再另行通知。
4.简历投递截止时间2024年12月30日17:00。
(二)请应聘者务必保证应聘信息资料所填的手机号码、邮箱等联系方式正确,并保持通讯畅通。
(三)联系部门:云南地质工程第二勘察院有限公司组织人事部。联系人:杨老师 联系电话:15887104661。
来源:http://www.yneky.com/pages/article.html?id=233


