滇西应用技术大学珠宝学院2020年第一轮公开招聘专任教师公告
为加强珠宝学院师资队伍建设,充实师资队伍力量,提升办学水平,根据中共保山市纪律检查委员会 中共保山市委组织部 保山市人力资源和社会保障局 保山市监察局《关于进一步规范事业单位公开招聘行为加强招聘工作监督的通知》(保人社联〔2014〕14号)和中共保山市委组织部 保山市人力资源和社会保障局 保山市公安局转发《中共云南省委组织部 云南省人力资源和社会保障厅 云南省公安厅关于印发<云南省事业单位公开招聘工作人员办法>的通知》(保人社联〔2016〕24号)等文件精神,经腾冲市委、市人民政府同意,现面向社会公开招聘20名专任教师,有关招聘事宜公告如下:
一、招聘岗位及性质
招聘岗位:专任教师20名。
岗位性质:编制外专业技术人员(享受云南省普通高校公办教师同等薪酬待遇)。
二、招聘对象及条件
(一)招聘对象
具有高等学校全日制硕士及以上学历的应、往届毕业生(面向全国招聘),部分岗位可放宽至本科,具体要求详见招聘岗位及条件(见附件)。
(二)招聘条件
1. 具有中华人民共和国国籍,拥护中国共产党领导,热爱社会主义。
2. 遵纪守法、品行端正、具有为人民服务的精神,未受过任何纪律处分、没有任何违法犯罪记录;身心健康,能够适应设岗地区工作生活。
3. 所学专业与招聘岗位条件一致,留学生取得的学历学位证书应获得国家教育部认证。本次招聘所涉及专业类别参照《2020年国家公务员考试专业分类目录》。
4.具备招聘岗位所需的其他条件。
5. 年龄在35周岁及以下(年龄计算截止2019年12月31日)。
有下列情况之一者不得参加报考:
(1)曾因犯罪受过刑事处罚的人员或被开除公职的人员;
(2)现役军人;
(3)在各类招录考试中被禁考的人员;
(4)法律法规规定的其他不能报考情形。
三、招聘程序
(一)报名时间及地点:2020年1月2日(星期四)上午9:00—12:00在中国地质大学(武汉)珠宝学院科研大楼四楼报告厅进行现场报名。
(二)报名所需材料:2020年应届毕业生需提交本人身份证、学生证、高等学校毕业生就业推荐表、成绩表、个人简历以及所报考岗位要求的其它相关材料原件和复印件;往届毕业生需提供本人身份证、毕业证、学位证、就业登记证(报到证)、个人简历以及所报考岗位要求的其它相关材料原件和复印件。报名人员均需提交近期彩色免冠大一寸照片2张。考生可视自身情况提供参加社会实践活动材料及其它能证明考生个人能力的证书原件和复印件。
(三)资格审核:由滇西应用技术大学珠宝学院招聘工作组负责。
(四)确定面试人员:根据现场报名情况,报名人数大于招聘人数时,经招聘工作组查阅个人资料和面谈,原则上按岗位招聘人数1:2的比例择优确定进入面试人员;达不到1:2比例的,经招聘工作领导小组研究决定后,可根据实际情况等额确定面试人员。
(五)面试:
1.采取教学试讲、科研答辩、专家互动的方式进行,同一岗位试讲同一内容,部分岗位还需进行技能测试。满分100分,75(含75)分以上为合格;若出现同岗位最后一名并列,加试一题,分值10分,加试成绩纳入面试总成绩。
2.面试时间及地点:另行通知
(六)确定签约对象:在面试成绩合格的考生中,按面试成绩从高到低等额确定签约对象。确定签约对象后与其签订就业协议书。
(七)资格复审:签约对象在2020年7月30日前持本人身份证、毕业证、学位证、就业报到证等原件和复印件以及学籍档案到滇西应用技术大学珠宝学院报到,并接受资格复审,复审不合格的,取消聘用资格。在资格复审时限内(2020年7月30日前),无法提供原件的视为复审不合格。空出岗位不进行递补。
(八)考察:根据有关聘用规定和要求,对签约对象进行考察。考察不合格的,取消聘用资格。空出岗位不进行递补。
(九)体检:体检标准参照《公务员录用体检通用标准(试行)》及相关规定执行,除卫生部核准并予以公布的特殊职业外,不得要求进行乙肝项目检测。体检对象对体检结果有疑问的,本人可申请复检,并到指定医院复检一次,复检结果为最终结果。体检不合格者,不予聘用,其空出岗位不进行递补。不按通知参加体检或拒绝体检的,视为自动放弃聘用资格,其空出的岗位不进行递补。
(十)公示和聘用:考察、体检合格人员进行公示,公示不少于7个工作日,经公示无异议的拟聘用人员,按规定程序报批后,办理相关聘用手续。
四、薪酬待遇
(一)享受新招聘云南省普通高校公办教师薪酬待遇;
(二)聘用期间,学院免费提供住房。
五、纪律及要求
(一)应聘者必须在规定时间内参加报名和面试,不按时参加或无法联系者按自动弃权处理。
(二)被招聘人员与滇西应用技术大学珠宝学院签订劳动合同。
(三)签约后未报到人员,按违约条款处理,其空出的岗位不进行递补。
(四)滇西大珠宝学院公开招聘过程中,严格按照《事业单位公开招聘工作人员暂行规定》执行,接受腾冲市纪检监察部门和人社部门全程进行监督,做到信息公开、过程公开、结果公开。
(五)考生的各项表格必须如实填写,不得缺项,不得涂改。若在报名、考试、体检过程中出现舞弊的考生一律取消招聘资格。
(六)严格落实回避制度相关规定。对违反招聘工作纪律的,按有关规定严肃处理。
(七)招聘中如遇其他未尽事宜,由招聘工作领导小组依法依规研究决定。
报名咨询:杨老师(0875-515933918725209530)
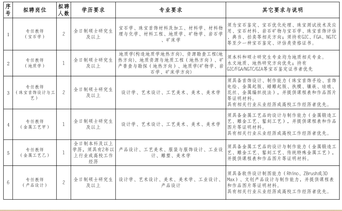
附件:滇西应用技术大学珠宝学院2020年第一轮公开招聘专任教师岗位及条件.pdf
滇西大珠宝学院公开招聘2020年专任教师工作领导小组
2019年12月26日
滇西应用技术大学珠宝学院2020年第一轮公开招聘专任教师
岗位及条件


信息来源:http://zbxy.wyuas.edu.cn/tzgg/content_4095


