你好,游客
登录
注册
提交咨询或发布信息
事业单位|教师招聘:
省直厅属
昆明
曲靖
昭通
玉溪
红河
文山
普洱
版纳
楚雄
大理
丽江
迪庆
临沧
德宏
保山
怒江
公务员:
公务员考试
选调遴选
三项目招聘:
特岗教师
三支一扶
志愿者
企业招聘:
银行
通信
电力
招聘会
其他企业招聘
首页
培训
公务员
事业单位
三项目
企业招聘
职业资格
会计
医学
工程
外语
计算机
QQ群
首页
→
事业单位
→
云南省级事业单位及省级教师招聘
背景:
阅读全文
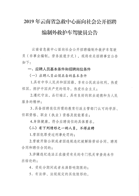
2019年云南省急救中心招聘编制外救护车驾驶员公告
[日期:2019-11-22]
来源:云南省急救中心
0
顶一下
我要咨询或发布信息
| 编辑:
shasha511
| 阅读:
次
2019年中国科学院昆明植物研究所招聘公告
2019年全军招聘文职人员报名入口
相关信息链接
云南省级事业单位招聘考试
2026年云南民族博物馆招聘劳务派遣工
(04月24日)
2026年云南省卫生健康人才交流中心招
(04月23日)
2026年云南省传染病医院招聘工作人员
(04月22日)
2026年云南大学附属医院招聘非事业编
(04月22日)
2026年河南省事业单位招聘联考工作的
(04月22日)
2026年云南省畜牧兽医科学院招聘科研
(04月20日)
2026年云南省卫生健康委员会所属事业
(04月17日)
2026年云南省精神病医院招聘编外工作
(04月16日)
2026年云南特殊教育职业学院招聘编外
(04月13日)
2026年陆军面向社会公开招考专业技能
(04月10日)
2026年海军面向社会公开招考专业技能
(04月24日)
2026年云南省健康发展研究中心招聘工
(04月23日)
2026年云南省中医医院招聘工作人员现
(04月22日)
2026年空军专业技能类文职人员公开招
(04月22日)
2026年云南省地质技术信息中心招聘编
(04月20日)
2026年云南省卫生健康人才交流中心招
(04月17日)
2026年云南省阜外心血管病医院第一批
(04月16日)
2026年云南省生态环境监测中心招聘编
(04月14日)
2026年昆明医科大学第三附属医院招聘
(04月11日)
2026年西部战区专业技能类文职人员公
(04月10日)
热门培训课程
热门培训课程
本周热门阅读
2025年云南省上半年事业单位
2026年云南大学附属医院招聘
2026年海军面向社会公开招考
2026年云南省中医医院招聘工
2026年国家粮食和物资储备局
2023年云南省上半年事业单位
2026年云南省生态环境监测中
2024年云南省上半年事业单位
2026年云南特殊教育职业学院
2026年陆军面向社会公开招考
网友点赞排行
667
2016年云南省交通运输
328
事业单位公开招聘分类
209
2016年云南省10月29日
188
2018年云南省事业单位
172
云南省2017年定向招聘
155
2016年云南省交通运输
138
中共云南省委办公厅所
116
云南省新闻出版广电局
112
2018年云南省事业单位
112
云南省安全生产监督管
热门评论