中国邮政集团公司云南省分公司2017年第三批招聘公告
一、企业简介
中国邮政集团公司是依照《中华人民共和国全民所有制工业企业法》组建的大型国有独资企业,依法经营邮政专营业务,承担邮政普遍服务义务,受政府委托提供邮政特殊服务,对竞争性邮政业务实行商业化运营,在2017年美国《财富》杂志世界企业500强排名119位。云南省分公司下辖16个州、市邮政分公司和129个县(区、市)邮政分公司,拥有从业人员1.1万余人。公司业务涵盖邮务类、邮政金融类、速递物流类和电子商务四大业务领域。现因业务发展需要,面向社会公开招聘,诚邀有志之士加入,相关事项如下:
二、招聘对象
面向社会招聘。
三、招聘岗位及人数
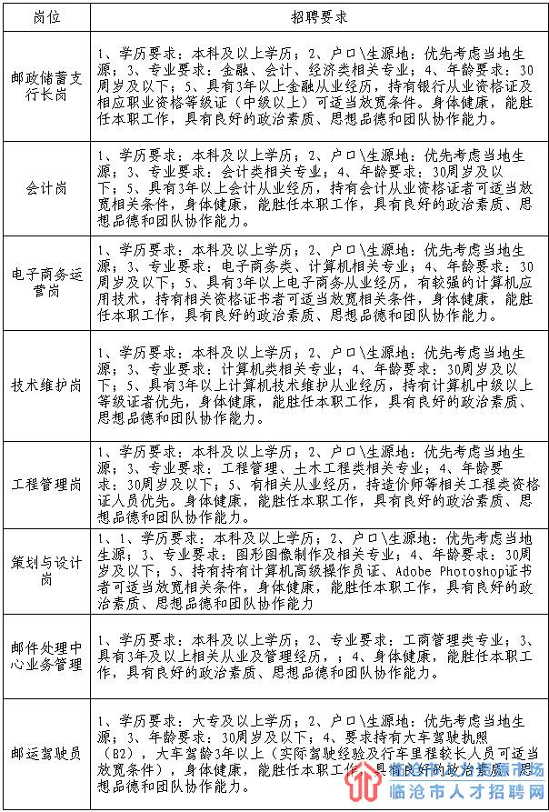
云南省分公司下属丽江市、临沧市、保山市、文山州、大理州、德宏州分公司和昆明邮区中心局面向社会招聘以下岗位:1、邮政储蓄支行长岗8人;2、会计岗3人;3、电子商务运营岗3人;4、技术维护岗1人;5、工程管理岗2人; 6、策划与设计岗1人; 7、邮件处理中心业务管理1人;8、邮运驾驶员3人。招聘计划详见附表1。

艰苦地区可适当放宽相关基本条件。
四、用工性质及工作地点
(一)用工性质:合同用工,与邮政企业签订劳动合同。
(二)工作地点:丽江市、临沧市、保山市、文山州、大理州、德宏州分公司和昆明邮区中心局所辖机构。
五、应聘流程
(一)应聘流程:报名→简历筛选→笔试→面试→体检→公示→录用
(二)报名时间:2017年8月25日--9月8日
(三)报名方式:每位应聘人员仅限申报一个单位的一个岗位,不能重复申报。报名采取发送电子邮件报名表或现场报名的方式进行。(报名表由表一和表二构成,详见附表2)
(注: 电子邮件报名需注明主题,格式为:姓名—所在州市-所报单位—所报岗位,例:张三-临沧-云县分公司-电子商务运营岗)
(四)报名组织:本次招聘报名组织工作分别由各个州、市邮政分公司具体负责,应聘人员报名时一定要按照申报岗位所在单位进行报名,以电子邮件方式报名的考生务必将邮件发送到申报岗位所属招聘单位指定的邮箱;现场报名的考生务必按附表3公示的招聘岗位所属报到地点进行报名。
(五)考试时间:报名截止后的10个工作日内组织考试,具体时间我们将会通过电话通知或手机短信的方式通知。
六、报名地点及联系方式
公司各招聘单位报名地点、邮箱及联系方式详见附表3
七、注意事项
(一)应聘人员须真实填写个人基本信息,保证提供应聘材料真实有效,如因提供虚假信息或虚假资料而造成任何影响或后果,一律由本人承担。
(二)请应聘人员提前准备好个人身份证、学历证书、相关职(执)业资格证书原件和复印件等资料,收到考试通知后带上以上资证材料到指定地点参加考试。
附表1:中国邮政集团公司云南省分公司2017年第三批招聘计划表
中国邮政集团公司云南省分公司2017年第三批招聘计划表

附表3:中国邮政集团公司云南省分公司2017年第三批招聘单位报名地点、邮箱及联系方式
中国邮政集团公司云南省分公司
2017年8月25日
|
中国邮政集团公司云南省分公司 2017年第三批招聘单位报名地点、邮箱及联系方式 |
|||||
| 序号 | 单位 | 地址 | 联系人 | 联系电话 | 报名邮箱 |
| 1 | 丽江分公司人力资源部 | 丽江市古城区象山西路中海街安康巷191号 | 树老师 | 0888-5150162 | 454407497@qq.com |
| 2 | 临沧分公司人力资源部 | 南塘街132号 | 杨老师 | 0883-2138366 | 892174733@qq.com |
| 3 | 保山分公司人力资源部 | 保山市隆阳区下巷街32号(邮政综合楼5楼人力资源部) | 杨老师 | 0875-2120603 | bspost_rzb@126.com |
| 4 | 文山分公司人力资源部 | 文山市普阳西路6号邮政大楼6楼 | 赵老师 | 0876-2180280 | wsliz@sina.com |
| 5 | 大理分公司人力资源部 | 大理市巍山路259号 | 吴老师 | 0872-2318610 | 973646783@qq.com |
| 6 | 德宏分公司人力资源部 | 芒市胞波路89号 | 卢老师 | 0692-2115577 | 715891200@qq.com |
| 7 | 昆明邮区中心局办公室 | 昆明经邮路1号 | 李老师 | 0871-67273637 | 464342309@qq.com |


