2017年中国南方航空股份有限公司
基建人员(劳务工)社会招聘简章
企业简介
中国南方航空股份有限公司——国资委直属大型央企中国南方航空集团公司的民航运输主业公司,总部位于广州,拥有拥15家分公司,6家控股子公司,25个国内营业部,64个国外办事处;是中国运输飞机最多、航线网络最发达、年客运量最大的航空公司,已连续36年居国内各航空公司之首。
亚洲第一、全球第三旅客运输量;
亚洲第一、全球第五机队规模,经营客货运输机600余架;
全球第一家同时运营“梦想飞机”波音787和“空中巨无霸”空客380的航空公司;
中国国内安全星级最高、安全业绩最好的航空公司。
过去,我们并肩同行,步履坚定,硕果累累!
2011年:SKYTRAX四星航空公司、中国最佳航空公司……
2012年:中国飞行安全最高奖——飞行安全钻石奖、年度中国最佳雇主……
2014年:旅客运输量超过1亿人次、年度最佳航空公司、中国航空业“年度最佳品牌”……
2015年:中国年度最佳雇主、最受女性关注雇主... ...
未来,我们致力于成为国际化规模网络型航空公司,更多荣耀,由你们开创!
中国南方航空股份有限公司基建管理部于2013年1月8日成立,为公司二级机构、驻场单位。主要负责公司基本建设工程管理工作,总部直接管理项目的组织实施工作,广州地区房屋、生产和办公设施的物业管理、物业维修、水电气建筑耗能及能耗管理工作。部门下设10个业务处室,12个项目组,现有员工93人,党员52人,平均年龄35岁。秉着尊重人才、追求卓越,基建管理部以人才为根本,渴求并广聚有激情、有责任、有能力、有奉献精神的各方英才,与全体员工一起,实现共同发展,共创精彩!
全公司现有基建从业人员500余人,专业技术人员180多人,基建项目覆盖了全国包括北京、上海、广东在内的18个省、直辖市和自治区,形成了以广州、北京双枢纽为核心,辐射珠三角、长三角、华中、华北、东北以及西北六大重点建设区域的基建网络布局。
随着发展战略深入推进,公司即将迎来一个基本建设的机遇期和工程项目的集中期。十三五期间,公司新立项大型基建项目10余个,同期北京新机场南航基地、广州航空产业城、广州白云机场T2航站楼等一批特大型综合性基建项目也将相继进入实施阶段。我们不仅是历史的旁观者,更是历史的书写者、创造者,国家级基建项目的建设者,民航强国、经济腾飞伟大时刻的见证者。壮志凌云,行者无疆,迎接您的将是宽广的发展舞台!
招聘原则
本次招聘将坚持“公开、竞争、择优”原则,根据岗位要求和招聘测评结果,择优录用。
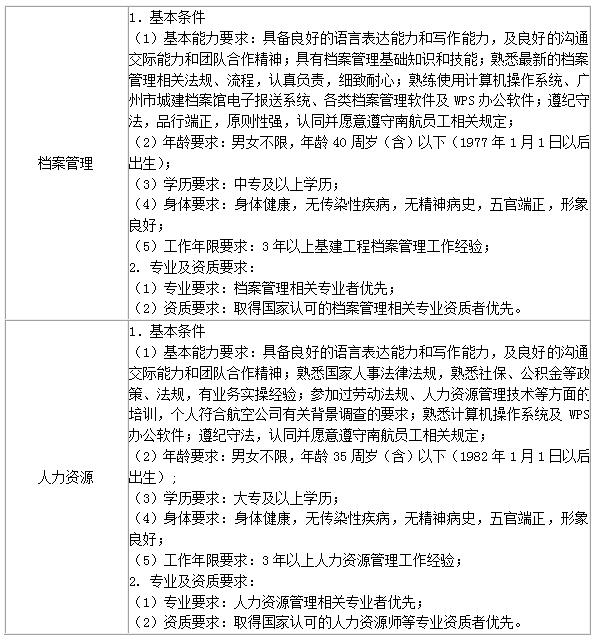
岗位需求:

薪酬待遇
公司将提供有市场竞争力的薪酬待遇和良好的职业发展通道。
用工形式与试用期
劳务派遣制用工,试用期两个月,择优录用。
报名方式
您可在8月10日前登陆南航官方招聘网站(http://job.csair.com)注册您的简历,选择“社会招聘计划”中专业类招聘项目,并确认应聘岗位及城市(广州);您也可以将您的电子简历和报名表在截止日期前以邮件形式发送至jjglbhr@csair.com。
诚邀各位基建精英加入到公司的发展历程中,实现自己理想,携手共建祖国民航事业!南航因您而精彩!
附件:基建人员社会招聘报名表
中国南方航空股份有限公司
基建管理部招聘组
二〇一七年七月


